国企
当前位置:

江西省吉州窑文化旅游投资有限公司 面向社会公开招聘公告

2021-09-27   来源:本站原创  浏览次数:

 【考试咨询】江西-吉安事业单位考试QQ群:2635098522019吉安事业单位考试微信公众号展鸿江西人事考试网

江西事业单位公告江西事业单位历年真题32学免费课程面授班级

江西省吉州窑文化旅游投资有限公司(以下简称公司)是吉安县人民政府批准成立的国有独资公司。公司坐落于风景美丽的吉安县吉州窑风景区,主要经营旅游项目开发和运营、旅游产业投资、酒店和交通服务、文旅活动策划及其他相关旅游配套服务。为加快推进人才队伍建设,加快引进急需的业务骨干,优化公司人员力量配置,拟面向社会公开招聘24名工作人员。现将有关事项公告如下:

01

招聘人数、岗位及条件

(一)基本条件

1.品行端正,勤奋敬业,忠诚担当;

2.身心健康;

3.与其他用人单位无劳动合同纠纷;

4.被依法列为失信联合惩戒对象的,不得报考;

5.尚未解除纪律处分或者正在接受纪律审查的人员、受过刑事处罚或者涉嫌违法犯罪正在接受调查的人员,不得报考;

6.法律法规规定不得参加报考或聘用的,不得报考。

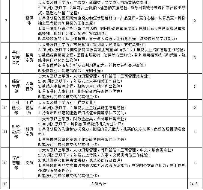
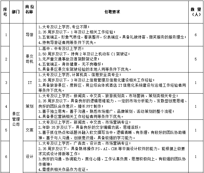
(二)招聘岗位及任职要求

图片

图片

注:年龄及资历计算截止时间为2021年09月01日(含)。

本次招聘年龄计算方法为:35周岁及以下是指1986年09月01日(含)以后出生,其它年龄要求以此类推。招聘职位要求的学历、工作经历的计算截止时间为2021年09月01日(含)。

02

招聘程序

此次招聘按照报名、资格审查、笔试、面试、体检、考察、公示等程序进行。

(一)报名

公告信息在吉安县人民政府网、吉安人事人才网(www.jarencai.com,微信公众号:jarsrc)及吉安人事人才网微信公众订阅号(公众号ID:jarencai)等平台发布,并通过指定的吉安人事人才网微信公众订阅号(公众号ID:jarencai)发布后续招聘公告信息。

1.报名时间及报名方式

(1)报名时间:从公告发布之日起至2021年10月20日15:00止。

(2)报名方式:

此次招聘采取网上邮箱报名及吉安人事人才网(www.jarencai.com)在线报名,每人限报一个岗位。

邮箱报考人员需下载并认真填写《江西省吉州窑文化旅游投资有限公司面向社会公开招聘报名表》(附件1中表1及表2),连同报名附件打包压缩文件发送至电子邮箱:jarsrcw@qq.com,邮件主题标注“应聘岗位+姓名+联系电话”。

网站在线报名人员可登陆吉安人事人才网注册简历并通过江西省吉州窑文化旅游投资有限公司在线投递。

2.报名所需材料

(1)身份证、毕业证、学历证、学信网电子注册备案表及招聘岗位要求的相关职称证书原件扫描件;

(2)近期同底一寸免冠彩色电子照片;

  • 1
  •  
  • 2
  •  
  • 3
  •  

注:本站稿件未经许可不得转载,转载请保留出处及源文件地址

立即咨询

预约可免费观看直播

免费网课

面授班级

    历年真题下载